Proceso de aprobación de oportunidad
Introducción
Sección titulada “Introducción”Este documento describe el flujo de vida de una oportunidad de financiamiento en SIGOFC: desde su captura inicial hasta el envío formal al donante. Está organizado en etapas que reflejan las actividades y salidas que permiten llevar una oportunidad de manera ordenada y trazable.
Resumen del flujo (visión rápida)
Sección titulada “Resumen del flujo (visión rápida)”- Creación de oportunidad y envio a revisión
- Revisión por el Comité Interno
- Revisión por el Enlace Técnico
- Preparación de la oportunidad
- Envío al donante y seguimiento
1. Creación de oportunidad y envío a revisión
Sección titulada “1. Creación de oportunidad y envío a revisión”Objetivo
Capturar la oportunidad con los datos mínimos necesarios y enviarla al flujo de evaluación.
Roles responsables
- Oficina de alianzas estratégicas: Crea la oportunidad, agrega las notas y envía la oportunidad a revisión.

Actividades
- Crear el registro (oportunidad) en el módulo de Gestión (título, donante, montos, unidad responsable, socios, fechas límite) con todos sus campos y documentos necesarios.
- Agregar notas internas (opcional).
- Enviar a revisión.
Salidas esperadas
- Oportunidad en estado “En revisión” (ya sea por parte del comité interno o enlace técnico).
- Notificaciones enviadas a las partes correspondientes.
💡 Importante
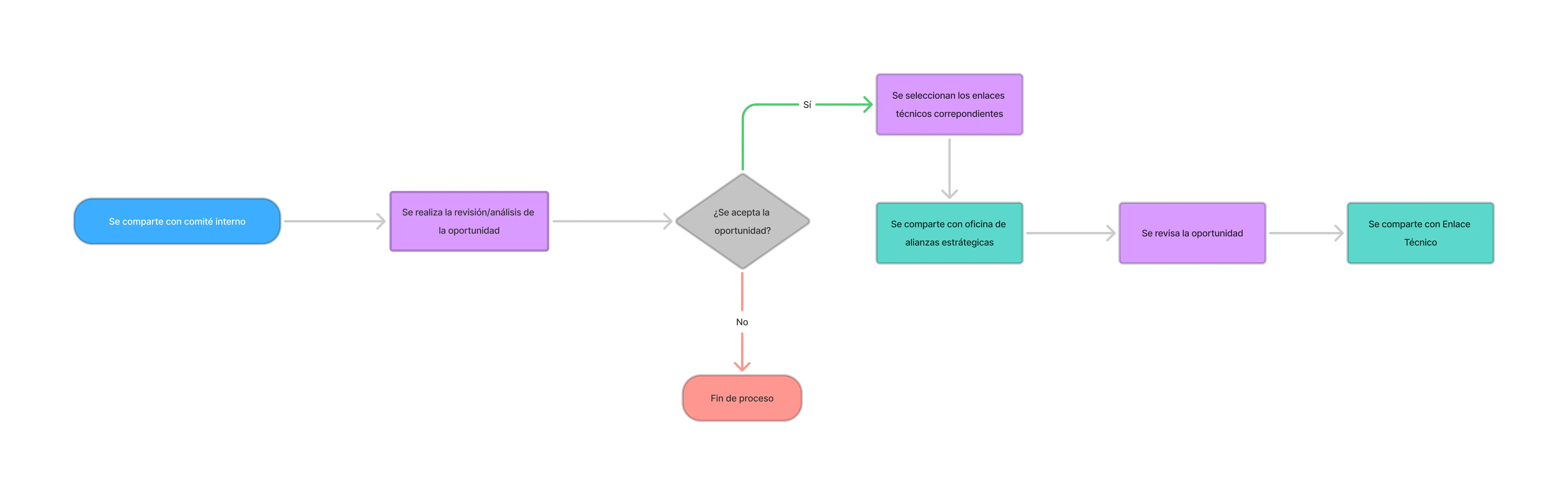
Si el monto estimado es mayor a $400,000 (USD), la oportunidad se compartirá con el Comité Interno directamente; en caso contrario, se compartirá con el Enlace Técnico.
2. Revisión por el Comité Interno
Sección titulada “2. Revisión por el Comité Interno”Objetivo
Evaluar la viabilidad técnica/administrativa y emitir una decisión.
Roles responsables
- Comité interno: Revisa la oportunidad, agrega las unidades necesarias y acepta o rechaza la oportunidad.
- Oficina de alianzas estratégicas: Revisa nuevamente la oportunidad para su posterior envío al enlace técnico correspondiente.

Actividades
- Revisión de oportunidad por parte de comité interno (información de la oportunidad, documentos, notas).
- Asignación de unidades técnicas a la oportunidad (opcional o si corresponde actualizarlo).
- Emitir una decisión: Aprobar o Rechazar la oportunidad de financiamiento.
Salidas esperadas
- Registro de la decisión (Aprobada / Rechazada).
- Si es aprobada, se marca la siguiente fase para revisión por parte del enlace técnico.
- Notificaciones enviadas a las partes correspondientes.
3. Revisión por el Enlace Técnico
Sección titulada “3. Revisión por el Enlace Técnico”Objetivo
Evaluar la viabilidad técnica/administrativa y emitir una decisión.
Roles responsables
- Enlace técnico: Revisa y acepta o rechaza la oportunidad, adjunta documentos solicitados.

Actividades
- Revisar los requerimientos de la oportunidad.
- Aprobar o rechazar la oportunidad.
- Adjuntar los documentos solicitados en la oportunidad.
- Enviar oportunidad a oficina de alianzas estratégicas
Salidas esperadas:
- Oportunidad en estado “En preparación”
- Notificaciones enviadas a las partes correspondientes.
4. Preparación de la oportunidad
Sección titulada “4. Preparación de la oportunidad”Objetivo
Consolidar el paquete de postulación final (documentos, presupuesto, anexos) y realizar controles de calidad antes del envío.
Roles responsables
- Enlace técnico: Revisa y valida la oportunidad que ha sido devuelta por la oficina de alianzas estratégicas, asegurándose de que todos los documentos y requisitos estén completos antes de continuar con el proceso.
- Oficina de alianzas estratégicas: Revisa y verifica los documentos.

Actividades
- Revisar y verificar los documentos adjuntados por parte del enlace técnico.
- Aceptar (enviar a donante) o devolver oportunidad a revisión.
- Revisión de la oportunidad devuelta
Salidas esperadas
- Oportunidad en estado “Enviada al donante”
- Notificaciones enviadas a las partes correspondientes.
5. Envío al donante y seguimiento
Sección titulada “5. Envío al donante y seguimiento”Objetivo Enviar la propuesta al donante.
Roles responsables
- Oficina de alianzas estratégicas: Envia la oportunidad al donante o rechaza la oportunidad.

Actividades
- Enviar la oportunidad al donanate.
- Aplicar rechazo por donante de la oportunidad
Salidas esperadas:
- Oportunidad en estado “Aprobada por donante”
- Notificaciones enviadas a las partes correspondientes.

Leyenda: Diagrama completo del flujo de vida de una oportunidad (creación, revisiones, preparación y envío).